
近日,山东省人民政府印发《山东省综合立体交通网规划纲要(2023-2035年)》。
《纲要》是涵盖全省铁路、公路、水路、航空等交通方式的基础设施空间布局规划,衔接管道、邮政等内容,规划期至2035年,远期展望至本世纪中叶。
全省综合立体交通网实体线网布局总规模达到5.06万公里以上。
- 铁路网12500公里以上,其中高速(城际)铁路6500公里以上,普速铁路6000公里以上;
- 干线公路网35000公里以上,其中高速公路15000公里以上(含研究线位约3000公里),普通国省道20000公里以上;
- 内河航道3100公里以上;
- 沿海主要港口3个,地区性重要港口4个,沿海港口万吨级以上泊位400个;内河主要港口1个,地区性重要港口4个;
- 运输机场16个,通用机场100个。
建设“一轴两廊十通道”综合立体交通网主骨架
交通网
城市交通网
具体规划路线
1.山东省综合立体交通骨干网线路方案
2.山东省高速铁路网路线布局方案
3.山东省普速铁路网路线布局方案
4.山东省高速公路网路线布局方案
5.山东省普通国省道路线布局方案
6.山东省沿海港口货物运输系统布局方案
7.山东省内河航道布局方案
运输机场布局方案
全文如下:
山东省人民政府
关于印发山东省综合立体交通网规划纲要
(2023-2035年)的通知
鲁政字〔2023〕204号
各市人民政府,各县(市、区)人民政府,省政府各部门、各直属机构:
现将《山东省综合立体交通网规划纲要(2023-2035年)》印发给你们,请认真贯彻实施。
山东省人民政府
2023年11月5日
(此件公开发布)
山东省综合立体交通网规划纲要(2023-2035年)
为贯彻落实《交通强国建设纲要》《国家综合立体交通网规划纲要》《山东省贯彻〈交通强国建设纲要〉的实施意见》《关于贯彻落实习近平总书记“三个走在前”重要指示精神加快建设交通强国山东示范区的实施意见》等文件精神,统筹交通基础设施一体化建设,编制本规划纲要。规划期至2035年,远期展望至本世纪中叶,涵盖铁路、公路、水路、航空等交通方式,兼顾邮政与管道设施。
一、总体要求
(一)规划思路。以习近平新时代中国特色社会主义思想为指导,深入贯彻党的二十大精神,认真落实习近平总书记“加快基础设施互联互通,为高质量发展提供强力支撑”的重要指示要求和关于黄河流域生态保护和高质量发展的重要讲话精神,完整、准确、全面贯彻新发展理念,主动服务和融入新发展格局,按照省委、省政府决策部署,以推动高质量发展为主题,以深化供给侧结构性改革为主线,加快推进交通基础设施通道集约、线网优化、枢纽互联,构建能力充分、覆盖广泛、结构合理、便捷顺畅、衔接高效、绿色集约、智能先进、安全可靠的现代化高质量综合立体交通网,加快推进交通强国山东示范区和绿色低碳高质量发展先行区建设,为“走在前、开新局”、推进中国式现代化山东实践、全面建成新时代社会主义现代化强省当好开路先锋。
(二)规划原则。
1.服务大局,人民满意。立足全面建成新时代社会主义现代化强省大局,统筹考虑人口分布、国土空间、产业布局、对外开放等发展要求,有效支撑黄河流域生态保护和高质量发展等区域重大发展战略实施。坚持以人民为中心的发展思想,建设人民满意的综合立体交通网,有效支撑个性化、多样化出行和新业态、新模式发展需求,不断增强人民群众幸福感、安全感、获得感。
2.统筹发展,适度超前。统筹区域协同发展、城乡融合发展、陆海联动发展,统筹全省城镇化建设、客货运输服务等需求侧要求和国土空间、资源禀赋等供给侧条件,统筹各运输方式发展规模、结构和建设节奏,适度超前谋划交通基础设施建设,适度扩大有效投资,兼顾优质增量供给和存量资源优化,提升综合交通运输整体效率。
3.互联互通,衔接一体。提高交通网覆盖范围和区域连通水平,深度融入“一带一路”,加强与京津冀地区、长三角地区、长江经济带、粤港澳大湾区、雄安新区、黄河流域中上游地区交通基础设施网络互联互通。强化枢纽节点衔接效能,推动各种运输方式集约整合,加快城市内外交通系统协调融合,提升设施网络化和运输服务一体化水平。
4.创新发展,绿色安全。坚持创新核心地位,推动交通基础设施数字化、网联化发展,提升交通运输智慧发展水平。强化土地、水域、岸线、空域等资源节约集约利用,加快推进交通绿色低碳发展。统筹发展和安全,兼顾经济发展、风险防控和国防需求,全面提升交通基础设施本质安全水平。
(三)规划目标。到2035年,建成能力充分、覆盖广泛、结构合理、便捷顺畅、衔接高效、绿色集约、智能先进、安全可靠的现代化高质量综合立体交通网,形成高效率的“一轴两廊十通道”交通网主骨架,建成以轨道网、公路网为主干,内河水运网为补充,沿海港口群、机场群比较优势充分发挥,综合交通枢纽高效衔接的“三网两群一体系”,有力支撑“123”客运通达网(省会、胶东、鲁南三大经济圈内1小时通达、省内各地2小时通达、全国主要城市3小时通达)和“123”物流网(省内1天送达、国内2天送达、国际主要城市3天送达),山东省作为东北亚乃至“一带一路”的综合交通枢纽作用更加显著。
1.能力充分。全省综合立体交通网实体线网布局总规模达到5.06万公里以上。铁路网12500公里以上,其中高速(城际)铁路6500公里以上,普速铁路6000公里以上;干线公路网35000公里以上,其中高速公路15000公里以上(含研究线位约3000公里),普通国省道20000公里以上;内河航道3100公里以上;沿海主要港口3个,地区性重要港口4个,沿海港口万吨级以上泊位400个;内河主要港口1个,地区性重要港口4个;运输机场16个,通用机场100个。
2.覆盖广泛。建成立体畅达的轨道网、公路网、内河水运网,广域辐射的沿海港口群、机场群。实现市市有机场、通高铁,县县双高速。高铁站服务范围覆盖全部县(市、区)。二级及以上公路覆盖全部乡镇节点。铁路覆盖全部沿海主要港口重要港区、重点物流企业及物流园区。沿黄两岸所有县(市、区)拥有一条及以上过黄高等级公路。农村公路覆盖全部自然村。
3.结构合理。综合立体交通网等级结构进一步优化,普速干线铁路复线率和电气化率分别达到70%和100%,高速公路六车道及以上占比达到50%以上,内河三级及以上航道占比达到39%以上,4F级机场达到3个;运输结构进一步优化,各运输方式的比较优势得到充分发挥。
4.便捷顺畅。省域交通节点连接更加便捷顺畅,基本实现乡镇及以上行政中心30分钟上高速,县级行政中心45分钟上高铁、60分钟到机场,设区市行政中心30分钟上高铁、50分钟到机场。省会、胶东、鲁南经济圈建成“济南、青岛两心辐射,临枣济菏一带相连”的一体化交通网。对外与京津冀、长三角、黄河流域地区及周边省份之间的快速通道布局更加完善,高速(城际)铁路、高速公路省际出入口分别达到15、39个,全部省际相邻县均有高速公路连接。
5.衔接高效。加快建设枢纽城市、枢纽港站,构建多层级、一体化的综合交通枢纽体系,国际性综合交通枢纽城市数量达到2个,全国性综合交通枢纽城市数量达到4个。多式联运换装1小时完成率达到90%以上。
6.绿色集约。综合运输通道资源利用的集约化、综合化水平大幅提高。基本实现交通基础设施建设全过程、全周期绿色化。单位运输周转量能耗不断降低,交通污染防治达到全国先进水平。主要通道新增交通基础设施多方式国土空间综合利用率提高80%,交通基础设施绿色化建设比例达到95%。
7.智能先进。基本实现综合立体交通网基础设施全要素全周期数字化。基本建成泛在先进的交通信息基础设施,实现北斗时空信息服务、交通运输感知全覆盖。交通基础设施数字化率达到90%。
8.安全可靠。交通基础设施耐久性和有效性显著增强,设施安全隐患防治能力大幅提升。交通网络韧性和应对各类重大风险能力显著提升,重要物资运输高效可靠。重点区域多路径连接比率达到95%以上,综合立体交通网安全设施完好率达到95%以上。
到本世纪中叶,全面建成现代化高质量综合立体交通网,交通基础设施总体水平达到全国领先、世界一流,设施更先进,保障更有力,服务更优质,人民更满意,实现“人享其行、物优其流”,为山东省全面建成新时代社会主义现代化强省做好开路先锋。
二、建设“一轴两廊十通道”综合立体交通网主骨架
(一)建成“四横五纵沿黄达海”十通道。遵循《国家综合立体交通网规划纲要》“一轴两廊”(京津冀-长三角主轴、京哈走廊、京藏走廊)和《黄河流域生态保护和高质量发展规划纲要》“一字型”沿黄通道山东布局,在巩固提升既有“四横五纵”综合运输通道基础上,规划建设全省“四横五纵沿黄达海十通道”综合立体交通网主骨架,作为各种运输方式资源配置效率最高、运输强度最大的骨干网络,形成连通省际、城际运输的主动脉和支撑国土空间开发的主轴线。
1.形成四条横向综合运输通道。积极融入国家京藏走廊,强化全省东西部区域协调一体化发展,充分发挥沿海港口陆海联动作用,在基本形成鲁北、济青、鲁南三个横向通道基础上,加快完善鲁中通道,提升沿海港口辐射能力和西向铁水联运效能,积极融入“一带一路”建设。
2.形成五条纵向综合运输通道。积极融入国家京津冀-长三角主轴,积极对接京哈走廊,在基本形成沿海、京沪二、京沪、京九四个纵向通道基础上,加快完善滨临通道,强化与京津冀、长三角、粤港澳区域连接。
3.形成沿黄达海综合运输通道。积极融入黄河流域“一字型”大通道,加快构建对接日韩、覆盖山东、辐射黄河流域的沿黄达海国际陆海联运大通道,提升黄河流域交通网覆盖范围和枢纽节点衔接效能,充分发挥全省东部沿海对外开放区位优势,支撑和带动黄河流域深度融入“一带一路”。
4.开展沿黄陆海大通道战略研究,推动形成陆海统筹、内外联动、东西互济的对外开放新格局。
(二)畅通“5+5+5”国际综合运输通道。发挥沿海港口、航空枢纽辐射能力,提升海铁联运、中欧班列国际运能,增强陆海空域的全方位国际连通度,形成“5+5+5”国际综合运输通道。积极融入新亚欧大陆桥、中蒙俄、中尼印、中国-中南半岛、孟中印缅等5条陆路国际运输通道;完善日韩、跨太平洋至美洲、经东南亚至大洋洲、经东南亚和南亚跨印度洋至欧洲和非洲、跨北冰洋的冰上丝绸之路等5条海上国际运输通道;加密日韩、拓展欧美国际民航直航航线,探索开通至“一带一路”沿线国家直达航线,打造日韩、东南亚、欧洲、美洲、大洋洲5条航空国际运输通道。
三、构建“三网两群一体系”综合立体交通网
(一)打造便捷高效的轨道网。加速推进高速(城际)铁路、普速铁路、市域(郊)铁路、城市轨道交通规划建设,加快形成干线铁路、城际铁路、市域(郊)铁路、城市轨道交通“四网融合”的客运轨道交通网络,完善干支相连、专线延伸的货运铁路网络,打造“轨道上的山东半岛城市群”。
1.高速(城际)铁路。加快贯通高速(城际)铁路主通道,规划布局“八纵六横”高速(城际)铁路网,总里程约6500公里。积极配合国家有序推动渤海海峡跨海通道和高速磁悬浮试验线路规划建设。
2.市域(郊)铁路。充分利用高速(城际)铁路和普速铁路等提供市域(郊)列车服务,有序推动市域(郊)铁路建设,支持对既有普速铁路进行适应性改造,围绕都市圈建设,打造轨道上的1小时通勤圈。
3.普速铁路。提升重点区域、重点线路货运能力,规划建设资源富集区、货物主要集散地、重要港口和无水港、物流园区、大型工矿企业的铁路专用线,强化干支高效衔接,畅通铁路运输“前后一公里”,规划形成以“四纵四横”为主骨架的普速铁路网,总里程约6000公里。
4.城市轨道交通。重点加快济南、青岛城市轨道交通建设,积极推进具备条件的城市开展轨道交通规划建设。
(二)完善四通八达的公路网。
1.高速公路。按照“加密、扩容、强连接”的原则,加快繁忙路段扩容改造,有序推进并行线、联络线建设,规划建设以“十二纵八横十一射”为主骨架的高速公路网,规划线位约12000公里,研究线位约3000公里。
2.普通国省道。在国家布局26条普通国道基础上,规划布局105条普通省道,形成以5条省会放射线、52条纵线、29条横线及若干条联络线组成的普通省道网,普通国省道总里程约20000公里。
3.农村公路。深入推进“四好农村路”建设,因地制宜推进通建制村双车道公路建设和过窄农村公路拓宽改造,提升通建制村公路的质量和水平,打造“四好农村路”乡村振兴齐鲁样板。
(三)构建通江达海的内河水运网。
1.内河航道。提升干线航道能力,扩大航道通达范围,规划形成以京杭运河、小清河、新万福河为骨干,其他支线为补充的“一纵两横、三干多支”内河航道网总体布局,总里程约3100公里。京杭运河与小清河连通等航道远期展望为国家高等级航道。
2.内河港口。提高内河港口专业化、规模化水平,规划形成以济宁港为核心,枣庄港、菏泽港、泰安港、济南港为辅助,其他港口为补充的内河港口体系。
(四)建设现代化世界级沿海港口群。推动环渤海世界级港口群建设,加快打造东北亚国际航运枢纽和世界一流海港,进一步突出和强化青岛港国际枢纽港的地位和作用,规划形成以青岛港为龙头,烟台港、日照港为两翼,威海港、滨州港、东营港、潍坊港为补充的“三主四辅”沿海港口布局,强化与天津、河北、江苏等沿海省份港口合作互动,共同打造现代化世界级沿海港口群。
合理布局沿海港口集装箱、煤炭、原油、散粮、进口铁矿石、邮轮、液化天然气(LNG)、商品汽车、滚装、铝矾土等主要货类运输系统重要港址。
(五)打造功能完备的现代化机场群。
1.运输机场。加快枢纽机场建设,完善非枢纽机场布局。支持济南机场和青岛机场打造国际枢纽机场、烟台机场打造区域枢纽机场,积极培育临沂机场打造区域枢纽机场,稳步推进支线机场建设,形成层次清晰、功能完善的“四枢十二支”运输机场群,覆盖所有设区市行政中心。适时启动济南、青岛第二机场前期研究。
2.通用机场。拓展多元的通用航空网,规划布局100个以上通用机场,通用航空服务覆盖所有县级行政区、4A级及以上景区、农产品主产区和主要林区。
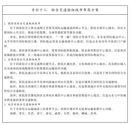
(六)建设多层级一体化综合交通枢纽体系。加快枢纽城市、枢纽港站建设,构建多层级、一体化的综合交通枢纽体系,打造东北亚乃至“一带一路”的综合交通枢纽。加快推进青岛国际性综合交通枢纽城市建设,努力培育济南国际性综合交通枢纽城市,加快建设和培育烟台、潍坊、临沂、菏泽等全国性综合交通枢纽城市,建设10个地区性综合交通枢纽城市。强化不同层次枢纽城市之间功能互补、设施互通、运行协同。同步推进济南、青岛、临沂、日照、烟台、潍坊等国家物流枢纽承载城市建设和济南、青岛西海岸新区、威海等国家骨干冷链物流基地建设。扎实做好国家综合货运枢纽补链强链工作,加快济南、临沂国家综合货运枢纽补链强链城市建设。
按照“站城一体、产城融合、开放共享”原则,做好枢纽发展空间预留、用地功能管控、开发时序协调,打造客运枢纽换乘便捷、货运枢纽联运高效的综合交通枢纽港站及集疏运体系。加快推进青岛港国际性枢纽港站建设,积极推进7个全国性枢纽港站建设,打造一批地区性综合交通枢纽港站。依托多层次综合交通枢纽城市,以铁路客货运场站、公路客货运场站、主要港口、民航机场等为主体,建设一批综合交通枢纽港站。
(七)协同优化邮政和管道网络。
1.邮政。优化邮政业网络布局,构建海陆空铁邮综合寄递物流通道,打造层次明晰、各具特色、功能互补、差异发展的寄递物流枢纽体系,形成“双通道、三区域、多节点”的邮政业空间发展总体布局。推动在铁路、机场、城市轨道等交通场站建设邮政快递专用处理场所、运输通道、装卸设施,加快乡村邮政快递网点、综合服务站、汽车站等设施资源整合共享。以寄递物流网络建设,带动周边地区协同发展,将山东打造成为中国北方邮政业国际开放重要门户、东北亚邮政业协同发展先行区、国际区域性邮政快递物流中心。
2.管道。统筹推进油气管道和储运设施建设,改造提升老旧管道,形成布局合理、安全高效的油气运输体系。加快输气干线、支线、联络线建设,规划建设中俄东线山东段、山东天然气环网、沿海LNG接收站输管道等输气干线,构建“一网双环”输气格局。
四、加强山东半岛城市群交通网一体化建设
(一)推动各层级交通网一体化建设。加强山东半岛城市群与其他地区交通一体化建设。积极融入国家交通运输主通道规划建设,强化与京津冀地区、长三角地区、长江经济带、粤港澳大湾区、雄安新区、黄河流域及相邻省份的立体互联。提升山东半岛城市群经济圈之间互联互通水平。着力加快高速(城际)铁路和高速公路建设,快速连通三大经济圈,推动经济圈之间高效衔接。推进经济圈交通网高质量优化升级。加强城际和市域(郊)铁路、高速公路、普通国省道等交通基础设施一体化布局,构建“济南、青岛两心辐射,临枣济菏一带相连”的经济圈一体化交通网,打造1小时通勤圈,支撑沿黄河、胶东半岛、鲁南三个城市片区联动发展。推动城市内外交通有效衔接。推进干线铁路、城际铁路、市域(郊)铁路、城市轨道交通融合发展,实现设施互联、票制互通、安检互认、信息共享、支付兼容。加强城市道路与干线公路有效衔接,加快推动高速公路与快速路一体化建设,推进国省干线穿城路段改造。推进城乡交通运输一体化发展。加快推动乡村交通基础设施提档升级,全面推进城乡交通网络有机衔接,实现城乡交通基础设施一体化规划、建设、管护。
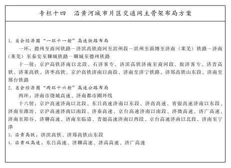
(二)构建沿黄河城市片区交通网主骨架。沿黄河城市片区包括省会经济圈的济南、淄博、东营、泰安、德州、聊城、滨州7市及鲁南经济圈的济宁、菏泽2市。重点以济南为中心,完善济南-德州、济南-滨州(东营)、济南-淄博、济南-莱芜、济南-泰安、济南-聊城6条放射状通道和德州-滨州-淄博-济南(莱芜)-泰安-聊城-德州环形通道,加快构建“环米字形”综合交通运输主骨架。规划以济南为核心的“一环十一射”高速铁路、“两环十六射”高速公路布局,济南与周边市实现“高铁双通道”,高速公路实现“县县连省会”,打造省会半小时交通圈。强化省会经济圈与济宁、菏泽地区交通连接,以济南为引领,推动形成以沿黄高铁、沿黄两岸双高速为骨架的沿黄达海综合运输通道,提升与京津冀、中原城市群省际通道能力,支撑沿黄河城市片区高质量发展,打造黄河流域生态保护和高质量发展引领区、全国区域一体化发展示范区。
(三)构建胶东半岛城市片区交通网主骨架。胶东半岛城市片区包括胶东经济圈的青岛、烟台、潍坊、威海、日照5市。重点以青岛为中心,完善青岛-日照、青岛-潍坊、青岛-烟台、青岛-威海4条放射状通道和日照-潍坊-烟台-威海半环形通道,加快构建“扇形”综合交通运输主骨架。规划以青岛为核心的“一环七射”高速铁路、“三环十射”高速公路布局,打造胶东1小时交通圈。以青岛为引领,充分发挥对外开放桥头堡作用,支撑胶东半岛城市片区高质量发展,打造国际海洋创新发展高地、高水平改革开放引领区、海洋生态文明示范区。
(四)构建鲁南城市片区交通网主骨架。鲁南城市片区包括鲁南经济圈的临沂、济宁、枣庄、菏泽4市。重点强化临沂-枣庄-济宁-菏泽带状连接通道,加快构建“三字形”综合交通运输主骨架。规划“七纵两横”高速铁路、“三横十四纵”高速公路、“一纵一横”内河高等级航道布局,打造鲁南1小时交通圈。加强鲁南经济圈各市与长三角城市群通道衔接,支撑鲁南城市片区高质量发展,聚力打造全国乡村振兴先行区、全国转型发展新高地、淮河流域经济隆起带。
五、推进综合交通统筹融合发展
(一)推进各种运输方式统筹融合发展。
1.强化路网一体衔接。推进干线铁路、城际铁路、市域(郊)铁路、城市轨道交通“四网融合”。强化城市周边公路与城市道路有效衔接,加快普通干线公路、铁路城区过境段、入口段升级改造。推进港区、园区、厂区、规模化农产品基地等集疏运设施建设。
2.强化枢纽一体互联。推进综合交通枢纽统一规划、统一设计、统一建设、协同管理,推动综合客运枢纽各种运输方式集中布局,实现空间共享、立体或同台换乘。加快综合货运枢纽多式联运换装设施与集疏运体系建设,统筹转运、口岸、保税、邮政快递等功能,提升多式联运效率与物流综合服务水平。
3.统筹通道集约化建设。集约节约利用通道线位、岸线、土地、空域、水域等资源,推动通道内各种运输方式资源配置和有机衔接,实现陆水空多种运输方式相互协同、深度融合。强化跨黄、跨海等重要通道资源统筹规划和集约利用。推动铁路、公路与综合管廊、通信、能源等线性基础设施统筹和空间整合,提高通道资源利用效率。
(二)推进交通基础设施网与运输服务网、信息网、能源网融合发展。
1.推进交通基础设施网与运输服务网融合发展。推进基础设施、装备、标准、信息与管理的有机衔接,打造跨运输方式、跨区域全程电子化客运服务体系,提升多式联运公共信息服务水平,加快货运枢纽智能化升级。
2.推进交通基础设施网与信息网融合发展。加强交通基础设施与信息基础设施统筹布局、协同建设,逐步在重点路段、枢纽等实现固移结合、宽窄结合、公专结合的网络覆盖,积极拓展北斗卫星定位系统在交通运输方面的应用。
3.推进交通基础设施网与能源网融合发展。强化交通与能源基础设施共建共享,加快充电桩、加氢站、加气站等新能源、清洁能源配套设施在交通运输场所的建设布局。促进交通基础设施网与智能电网融合,适应新能源发展要求。
(三)推进交通与相关产业融合发展。
1.推动交通与邮政快递融合发展。做好交通运输与邮政有机衔接,支持在铁路、机场、城市轨道等交通站场建设邮政快递专用处理场所、运输通道、装卸设施。支持发展航空寄递,以济南、青岛枢纽机场为核心,优化国际快递航空网络布局。在潍坊等城市建设高铁快运基地,发展整列高铁快运业务,鼓励企业提升高铁快递运输比例。推进乡村邮政快递网点、综合服务站、汽车站等设施资源整合共享,支持农村客运班车代运邮件快件。
2.推动交通与旅游融合发展。深化交通运输与旅游高效融合,充分发挥交通促进全域旅游发展的基础性作用,加快长城、大运河、黄河三大国家文化公园(山东段)和沿黄渤海、沂蒙革命老区等旅游交通网主骨架规划建设。打造青岛、烟台邮轮始发港及日照、威海停靠港。因地制宜推动旅游专列、自驾车房车营地建设。打造运游融合精品站点,推动在汽车站、机场、火车站、高速公路服务区等建设旅游集散中心。
3.推动交通与物流融合发展。推动交通运输与生产制造、流通环节资源整合,支持建设与产业布局、消费格局相适应的大宗物资、集装箱物流网络,重点强化大容量、低成本、高效率物流骨干通道建设。构建多元化融合发展的农村物流三级网络体系,打造“一点多能、一网多用、深度融合”的综合运输服务站点,实现农村物流服务全覆盖。鼓励物流企业参与全球供应链重构与升级,依托综合交通枢纽城市建设全球供应链服务中心。
六、推动综合立体交通网高质量发展
(一)提升本质安全水平。
1.提升安全保障能力。加快推进重要口岸、主要产业及能源基地、自然灾害多发地区多通道、多方式、多路径建设,完善紧急交通疏散、救援和避难通道系统,提升交通网络系统韧性和安全性。
2.提升基础设施安全水平。推广使用新材料新技术新工艺,增强设施耐久性和可靠性。加快危桥危隧、碍航桥梁、老旧码头、渡口、航道等改造力度,完善安全警示标志、设施,强化交通基础设施预防性养护维护、安全评估,加强长期性能观测,及时消除安全隐患。
3.完善应急保障体系。构建快速通达、衔接有力、功能适配、安全可靠的综合交通应急运输网络。完善应急协调机制和应急预案体系。加强重要通道在疫情防控、减灾救灾、污染应急处置等方面的配套设施建设,建设多层级的综合运输应急装备物资和运力储备体系。加强水上安全监管、航海保障和救助打捞,完善沿海和内河溢油应急设施。
(二)推进智慧化升级。
1.提升智慧化建造水平。加快提升交通运输科技创新能力,依托数字孪生、建筑信息模型(BIM)、智能建造等技术,推动智慧公路、智慧港口、智慧航道、智慧机场、智慧枢纽建设,推进综合交通基础设施全要素、全周期数字化和网联化。加强传统基础设施智能化改造,完善交通网监控设备及配套网络,推进船岸协同、自动化码头和堆场发展。
2.加快智能技术应用。推动卫星通信技术、新一代通信技术、高分遥感卫星技术、人工智能等行业应用,打造行业北斗高精度定位服务网络,构建高精度交通地理信息平台,全方位布局交通感知系统。鼓励物流园区、港口、机场、货运场站广泛应用物联网、自动化等技术,推进智能网联汽车(智能汽车、自动驾驶、车路协同)、智能化通用航空器应用。
3.推进智慧出行服务。推进既有设施数字化改造升级和综合交通运输信息平台整合优化,提升基础设施的感知、分析、管理和服务能力。培育“出行即服务(MaaS)”新模式,打造全程电子化服务,推动实现“一次购票、一次支付、一证(码)通行”。
(三)加快绿色低碳转型。
1.强化节能降碳和污染防治。加强可再生能源、新能源、清洁能源装备设施更新利用,促进交通能源动力系统清洁化、低碳化、高效化发展。规划建设便利高效、适度超前的充换电和加氢站网络,推进交通枢纽、停车场、公路服务区等充电设施建设,鼓励公路沿线合理布局风光发电储电设施。加快推动船舶受电设施改造,推进机场设施“油改电”建设,完善干散货码头堆场防风抑尘设施。开展港区船舶水污染物及沉积物接收处理设施建设,实现与城市公共转运处置设施有效衔接。
2.加强生态保护和资源集约利用。推进交通基础设施与生态空间协调布局,强化生态选线选址和生态保护设计,合理避让生态环境敏感区、生态保护红线,最大限度保护永久基本农田和重要生态功能区,依法依规开展相关环境影响评价工作。项目实施过程中严格落实“三线一单”生态环境分区管控相关要求,切实进行“三线一单”相符性、协调性分析,确保符合相关法律、法规及有关政策要求。统筹集约利用综合运输通道线位、桥位、土地、岸线等资源,打造复合型基础设施走廊。加强老旧设施更新利用,推广施工材料、废旧建材再生利用和综合利用。
3.优化调整运输结构。完善多式联运体系,推进大宗货物运输“公转铁”“公转水”。加强内河航道、码头等基础设施建设,加快构建现代化内河航运体系。推进多式联运型物流园区、铁路专用线建设,支持青岛港扩大氢能利用、日照港建设大宗干散货智慧绿色示范港口,构建以电气化铁路、节能环保船舶为主的中长途绿色货运系统。吸引中短距离城际出行更多转向公共客运,稳步提高铁路客运比重。构建以城市轨道交通为骨干、常规公交为主体的城市公共交通体系。
(四)提升行业治理效能。
1.深化综合交通运输体制机制改革。推进综合交通运输管理体制、运行机制、支撑保障一体化,优化完善机构职能。整合交通运输资源,鼓励交通运输骨干企业做大做强,打造交通投融资和建设运营大平台。
2.健全完善法治型、服务型管理体系。进一步优化营商环境,打造市场开放、灵活高效的多元化交通运输建设运营体系。构建以“双随机、一公开”监管和“互联网+监管”为基本手段、以重点监管为补充、以信息化监管为支撑、以信用监管为基础的新型监管体系。
3.打造“山东交通标准”品牌。围绕综合运输枢纽、新基建、智慧高速、智慧港口、碳达峰、安全应急等重点领域,完善综合交通领域地方标准体系,积极争取上升为行业或国家标准。建立标准数据库,加强标准开放共享,全面提升标准公共服务能力。
七、环境影响评价
(一)环境影响分析。本规划纲要坚持绿色发展理念,集约节约利用资源,充分考虑交通基础设施建设对环境的影响,尽量避免穿越生态红线环境敏感区,土地资源承载力具有较强韧性,污染排放可以控制在达标水平范围内,与相关规划总体协调,路网规模和布局总体合理,符合国家能源结构调整以及节能降耗要求。
限于铁路、公路等线性工程的特点,以及全省环境敏感区数量较多、分布较广的客观实际,受地形、地质和路网功能目标等因素制约,部分路段难以避免涉及环境敏感区,可能对局部地区自然生态环境产生影响。为最大限度减少对环境的影响和破坏,在专项规划编制中,严格执行规划和建设项目环境影响评价制度,并将有关环评结论作为后续规划实施的依据,采取有效措施减缓对大气环境、水环境、土壤影响,规划实施产生的不利环境影响总体可控。
(二)预防和减轻不良环境影响的措施。规划实施过程中,严格遵循各项环境生态保护要求,预防和减轻交通基础设施建设、管理、养护、营运等活动产生的不良环境影响。
1.遵守环境保护政策法规。严格执行《中华人民共和国环境保护法》《中华人民共和国环境影响评价法》《中华人民共和国水污染防治法》《规划环境影响评价条例》《中华人民共和国自然保护区条例》《建设项目环境保护管理条例》等法律法规和标准规范。
2.强化环境保护制度。规划实施中,严格执行“三线一单”制度和环境影响评价制度,严格落实生态保护和水土保持措施,加强多方案比选研究,合理避让永久基本农田、自然保护地、林地、湿地等具有重要生态功能的国土空间。
3.做好污染物排放控制。积极采用综合措施,对交通建设及运营产生的污染进行有效防治,改善沿线声环境和振动环境质量,严格控制气体和固体污染物排放。
4.完善监管保障体系。各职能部门应提前介入,为项目选址选线等前期工作提供政策咨询和实施保障,建立完善绿色交通发展战略规划体系、标准规范体系、监督管理体系和组织保障体系,提升服务与管理能力。
5.重视环境风险防范。完善环境风险事故预防和应急处置机制,构建更加安全、环保的综合交通网。
八、保障措施
(一)坚持党的领导。坚持党的全面领导,始终把党的领导贯穿到加快综合立体交通网建设全过程,充分发挥各级党组织在推进综合立体交通网建设发展中的作用,全面调动各级干部的积极性、主动性和创造性,为实现本规划纲要目标任务提供根本保证。
(二)强化组织协调。建立健全规划纲要实施协调推进机制,发挥综合交通运输工作领导小组及重点工程、铁路、民航建设工作专项小组等各议事协调机构作用,强化部门协同和上下联动,推动各类交通基础设施统筹规划、协同建设。加强与周边省、市对接协同。加强与国家有关部委和国家铁路集团等央企的协调,积极争取国家相关政策支持。
(三)强化要素保障。深化交通投融资体制改革,坚持要素市场化配置,积极采用多元化市场融资方式拓宽融资渠道,盘活存量资产资源,进一步完善政府与社会资本合作(PPP)模式,引导社会资本积极参与交通基础设施建设。严格落实交通运输领域事权划分和支出责任,科学合理安排普惠性基础设施政府投入规模,加强资金监管,防范化解债务风险,强化各级各类规划在项目建设资金与效益平衡和建设时序安排等方面的统筹衔接。优化交通设计理念,做好项目用地节地评价,合理控制建设项目用地(用海)规模,提高交通用地复合程度。优化重大基础设施项目划拨供地程序,强化建设用地供给,加强耕地占补平衡保障。
(四)强化实施管理。本规划纲要作为基础设施布局规划,需通过五年规划等发展规划或行动方案等落实建设任务、牵头单位、参与单位。实施过程中,要加强与国民经济和社会发展、国土空间、区域发展、流域发展等相关规划衔接,与城乡建设发展相统筹。交通运输部门要会同有关部门加强本规划纲要实施动态监测与评估,强化实施进展与统计监测工作,定期开展规划评估,适时进行调整或修订。
附件:1.山东省综合立体交通骨干网线路方案
2.山东省高速铁路网路线布局方案
3.山东省普速铁路网路线布局方案
4.山东省高速公路网路线布局方案
5.山东省普通国省道路线布局方案
6.山东省沿海港口货物运输系统布局方案
7.山东省内河航道布局方案
8.山东省综合立体交通网主骨架布局示意图
9.山东省高速铁路网布局规划示意图
10.山东省普速铁路网布局规划示意图
11.山东省高速公路网布局规划示意图
12.山东省高速公路网行政等级规划示意图
13.山东省普通国省道布局规划示意图
14.山东省沿海港口和内河水运布局规划示意图
15.山东省民用运输机场布局规划示意图

