多地烂尾楼业主宣布停贷!最高法判决:烂尾楼的风险不应全由购房者承担!
2022-07-18 11:15:48 来源:网络

导读:近日,多地楼盘烂尾的业主无奈选择停贷“制裁”开发商和银行,法院在审理阶段会支持业主诉请么?
最高法院审判委员会讨论决定的(2019)最高法民再245号判决明确:烂尾楼风险不应当全由购房者承担,因为开发商烂尾导致房屋无法交付,致使预售合同、借款合同、抵押合同解除的,应由开发商将收取的购房贷款本金及利息返还担保权人(贷款银行)和买受人(购房者),而买受人不负有返还义务。绝望的烂尾楼业主,停贷“制裁”开发商
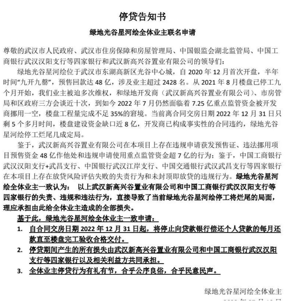
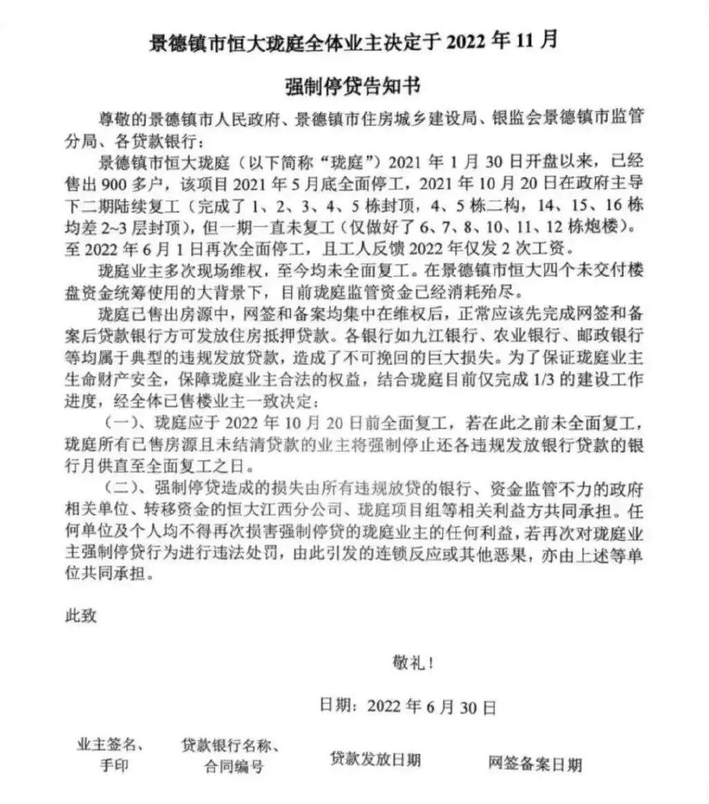
买房不易,如今很多人都是掏空了“六个钱包”,举全家之力,才凑够了买房的首付,但万万没想到,最终等来的却是楼盘停工,变成了烂尾楼。面对楼盘烂尾,业主十分被动,有苦难言。如此前的热搜,#婚房烂尾600天,90后女孩不敢告诉家人#,一女子2018年购买了天津市宝坻区圣景豪庭的预售房作为婚房,合同约定2020年10月30日交房,但不仅没有按时交房,楼盘从2021年10月开始就一直停工。1200多户业主维权多次未果,最后该女子只能一直瞒着家人楼盘烂尾。全国各地,这样的烂尾楼并不少见,无数业主饱受其苦。最近,这些烂尾楼业主们想出一个“伤敌一千自损八百”的办法,来“制裁”烂尾楼的开发商——集体停贷。并且,这股停贷风在全国多个地方陆续刮起。打响头阵的是江西景德镇的恒大珑庭业主。上周,网上流出一份《强制停贷告知书》,景德镇市某楼盘业主决定与2022年11月强制停贷,业主称,该项目去年5月就停工了,后来在地方的主导下陆续复工,但是今年6月开始再次全面停工。这份强制停贷告知书很快在网上刷屏,不少烂尾楼业主受到了启发,随后全国各地越来越多的烂尾楼相继被业主们决定强制停贷。据网友梳理,江西景德镇之后,河南新乡、郑州、商丘、周口、漯河,湖北武汉、江西南昌、湖南长沙、江苏宿迁等多地的烂尾楼盘,先后被业主决定强制停贷。涉及恒大、新力、绿地等房企。其中,恒大无疑是重灾区,17个强制停贷的楼盘里,有9个都是恒大的。至于原因,大家都懂。其中,仅武汉恒大时代新城,涉及的业主就有5000多户。不仅是民企,国企绿地在武汉的绿地光谷星河绘也因烂尾,遭到业主的强制停贷。据网上流出的《停贷告知书》来看,这些楼盘无一例外,均已烂尾。但业主们申诉的重点却是银行存在的违规放贷、违规使用监管账户资金、未按规定将钱打入监管账户资金而是打入其他账户等问题:银行作为贷款方,违规在房屋主体结构未封顶前发放按揭贷款;银行作为预售资金监管方之一,未积极履行资金监管义务,导致预售资金支出不明在业主们看来,银行要在楼盘烂尾中,负很大责任。早在2003年,央行曾经出台“121号文件”中就明确表示:建筑不封顶,银行是不允许发放贷款的。而开发商想要提取预售监管账户资金也并非一件简单的事。以福建福州为例,开发商需要授权委托书、申请报告、工程进度节点相关证明材料、监管账户银行流水等材料,申请预售监管账户资金提取报备证明,申请通过后,银行才能发放贷款。但现在烂尾楼之所以烂尾,就是因为监管账户的资金在封顶之前,就已经没了。所以,钱究竟是怎么不见的?业主们认为,因为银行的失责、违法、违规,才直接导致房屋最终烂尾的结局,因此,在复工前,他们不向银行还房贷,也是有礼有节,合乎公序良俗,合乎民意民声的。一日不复工,业主就一日不还贷。业主们表示,停贷期间的损失,由开发商和相关贷款银行等相关利益方共同承担。最高法院审判委员会讨论决定的(2019)最高法民再245号判决明确:烂尾楼风险不应当全由购房者承担,因为开发商烂尾导致房屋无法交付,致使预售合同、借款合同、抵押合同解除的,应由开发商将收取的购房贷款本金及利息返还担保权人(贷款银行)和买受人(购房者),而买受人不负有返还义务。
再审申请人(一审被告、二审被上诉人):王忠诚,男,汉族,1971年9月11日出生,住青海省西宁市城**。再审申请人(一审被告、二审被上诉人):王琪博,男,汉族,1989年1月11日出生,住青海省海东市乐都区。再审申请人(一审被告、二审被上诉人):王琪宝,男,汉族,1994年3月24日出生,住青海省海东市乐都区。被申请人(一审原告、二审上诉人):中国建设银行股份有限公司青海省分行。住所地:青海省西宁市西大街**。一审第三人、二审被上诉人:青海越州房地产开发有限公司。。住所地:青海省西宁市创业路**再审申请人王忠诚、王琪博、王琪宝(以下简称王忠诚等三人)因与被申请人中国建设银行股份有限公司青海省分行(以下简称建行青海分行)、一审第三人青海越州房地产开发有限公司(以下简称越州公司)金融借款合同纠纷一案,不服青海省高级人民法院(2018)青民终199号民事判决,向本院申请再审。本院于2019年5月10日作出(2019)最高法民申527号民事裁定,提审本案。提审后,本院依法组成合议庭公开开庭审理了本案。再审申请人王忠诚等三人共同委托诉讼代理人张晓东,被申请人建行青海分行委托诉讼代理人黄小伟、许婧及一审第三人越州公司委托诉讼代理人祁晓倩到庭参加诉讼。本案现已审理终结。王忠诚等三人再审请求:1.撤销青海省高级人民法院(2018)青民终199号民事判决;2.改判驳回建行青海分行的诉讼请求;3.判令建行青海分行承担本案一、二审受理费等诉讼费用。事实和理由:二审判决王忠诚等三人承担建行青海分行剩余贷款本息还款责任错误。首先,根据《最高人民法院关于审理商品房买卖合同纠纷案件适用法律若干问题的解释》(以下简称《商品房买卖合同司法解释》)的规定,商品房买卖合同和担保贷款合同解除,应由出卖人返还收取的购房贷款本金及利息。另案生效判决已确定越州公司就合同解除时的剩余贷款本息向建行青海分行承担还款责任,对该责任认定不应再有争议。其次,在案涉《个人住房(商业用房)借款合同》(以下简称《借款合同》)履行过程中,王忠诚等三人在客观上既不控制贷款,也未使用贷款,全部款项由建行青海分行依按揭贷款模式流程直接转给了越州公司。在越州公司违约导致购房合同及借款合同解除、王忠诚等三人无任何过错的情况下,在购不到房的同时还要成为建行青海分行的债务人,既不符合按揭贷款的法律特征、政策背景,也不符合按揭贷款商业模式的价值安排。二审判决严重侵害王忠诚等三人合法权益。建行青海分行辩称,首先,借款合同关系发生在建行青海分行与王忠诚等三人之间。案涉《借款合同》第十九条约定:“贷款人与借款人的借贷关系解除的,借款人应当立即返还其所欠贷款的本金、利息、罚息及实现债权的费用,或委托售房人直接将上述款项归还贷款人。”该条款具有清理结算条款的性质,《借款合同》解除,不影响该条款的效力,王忠诚等三人应当按照该条约定向建行青海分行承担归还剩余贷款本息的责任。其次,《商品房买卖合同司法解释》第二十五条第二款规定商品房买卖合同及担保贷款合同解除后出卖人归还购房贷款,从法律关系上来说是出卖人受购房人的委托向银行还款。本案中,越州公司未根据王忠诚等三人的委托向建行青海分行还款,相应的还款责任仍应由王忠诚等三人承担。再次,作为《商品房预售合同》当事人,王忠诚行使了选择出卖人、标的物等权利,应当自行承担出卖人越州公司违约的商业风险,而不是将其自身法律风险转嫁给建行青海分行。综上,二审判决认定事实清楚,适用法律正确,请求驳回王忠诚等三人的再审请求。越州公司述称,《借款合同》虽已解除,但并不导致合同当事人的变更,王忠诚等三人应当根据借款人的合同主体地位承担相应责任。二审判决认定事实清楚,适用法律正确,应予维持。建行青海分行向一审法院起诉请求:1.判令王忠诚等三人与越州公司共同偿还贷款本金58546649.55元,并自2018年3月21日起,按年利率计算资金占用损失(每日10107.43元),至实际清偿之日止;2.判令王忠诚等三人承担律师费466876.20元;3.判令王忠诚等三人承担本案全部诉讼费用。一审法院认定事实:2015年8月12日,王忠诚与越州公司签订《商品房预售合同》,以147953124元的价格购买越州公司开发的西宁市城东区建设南路66号3号楼66-16号商业用房,建筑面积3736.19㎡,交付时间为2015年10月30日前。王忠诚首付73983124元,剩余7397万元按揭贷款。2015年8月14日,王忠诚、王琪博、王琪宝与建行青海分行、越州公司签订《借款合同》,约定:王忠诚等三人向建行青海分行借款7397万元,借款期限2015年8月25日至2025年8月25日;贷款年利率6.215%;借款人采取等额本息还款方法,每月归还本息829227.74元;担保方式为抵押加阶段性保证,保证期间为本合同保证条款生效之日起至抵押登记办妥且抵押财产的他项权利证书、抵押登记证明文件正本及其他权利证书交由贷款人核对无误、收执之日止,抵押财产为西宁市城东区建国南路66号3号楼66-16号商业用房,建筑面积3736.19㎡,抵押财产价值147953124元。同日,王忠诚与建行青海分行、越州公司签订《房地产抵押合同(在建工程/预购房)》(以下简称《抵押合同》),约定:王忠诚以其购买的位于西宁市城东区房屋(建筑面积3736.19㎡,土地使用权面积16459.85㎡)为前述贷款提供抵押担保;抵押贷款期限自2015年8月25日至2025年8月25日止;贷款年利率6.215%;越州公司应按预售合同约定期限向王忠诚交房,交房时须经建行青海分行书面同意;越州公司不按期交房而间接影响建行青海分行利益时,越州公司应代替王忠诚承担赔偿建行青海分行损失的责任。2015年8月18日,建行青海分行取得案涉房屋他项权利证书。王忠诚于2015年5月9日、5月11日、5月26日、6月11日、6月25日、7月3日、8月13日分别向越州公司支付700万元、100万元、500万元、1000万元、2000万元、30983124元,合计73983124元。建行青海分行于2015年8月21日分8笔向越州公司支付7397万元。根据(2017)青民初13号民事判决及(2017)最高法民终683号民事判决,前述《商品房预售合同》《借款合同》《抵押合同》均已解除,截至2017年3月21日,王忠诚累计偿还贷款本金9170995.81元、利息6095047.89元,尚欠建行青海分行贷款本金64799004.19元。一审法院判决:驳回建行青海分行的诉讼请求。一审案件受理费336867元,由建行青海分行负担。建行青海分行不服一审判决,上诉请求:撤销一审判决,改判支持建行青海分行一审全部诉讼请求;本案诉讼费用由王忠诚等三人承担。二审法院认为,本案争议焦点为建行青海分行主张王忠诚等三人与越州公司共同偿还贷款本金58546629.55元及资金占用损失、律师费能否成立。2015年8月12日,王忠诚与越州公司签订《商品房预售合同》,2015年8月14日,王忠诚等三人与建行青海分行签订《借款合同》,上述当事人之间发生民事行为产生的民事法律关系不同。建行青海分行与王忠诚等三人因签订《借款合同》形成借贷民事法律关系,王忠诚与越州公司因签订《商品房预售合同》形成商品房买卖民事法律关系。应从案涉当事人形成的民事法律关系分析认定权利义务。根据《商品房买卖合同司法解释》第二十五条第二款的规定,作为商品房出卖人的越州公司将其收到的王忠诚购房贷款本息返还给建行青海分行,从法律关系上说是购房人王忠诚委托越州公司向建行青海分行归还贷款本息,越州公司所还款项就是购房人王忠诚的还款,故王忠诚作为《借款合同》主债务人的还款责任并未免除。由于案涉《借款合同》被另案生效判决解除后,越州公司并未依照生效判决向建行青海分行返还王忠诚的贷款本息,王忠诚等三人对建行青海分行所负债务并未清偿,故双方之间的借贷民事法律关系未消除。王忠诚作为越州公司债权请求权人及贷款本息返还的委托人,并未依据生效判决积极主张权利,其怠于行使权利的行为,造成建行青海分行债权受损。建行青海分行权衡利益,根据合同相对性原理,主张王忠诚等三人偿还贷款本息,并不违反法律规定,也与生效判决不冲突或产生歧义,符合双方合同约定。王忠诚等三人承担偿还贷款责任后,并不影响其向越州公司主张返还权利。因生效判决已判令越州公司向建行青海分行返还贷款本息,其再主张越州公司与王忠诚等三人共同承担还款责任属重复起诉,二审法院不予支持。因王忠诚等三人对建行青海分行主张的剩余贷款本金、利息及律师费数额无异议,二审法院予以确认。二审法院判决:一、撤销西宁市中级人民法院(2018)青01民初151号民事判决;二、王忠诚等三人在判决生效后三十日内偿还建行青海分行贷款本金58546649.55元、律师代理费466876.2元,并以贷款本金58546649.55元为基数按年利率支付资金占用损失(每日10107.43元),至实际清偿之日止;三、驳回建行青海分行其他诉讼请求。一审诉讼费336867元、二审诉讼费336867元,由王忠诚等三人负担。本院认为,根据各方当事人诉辩意见,本案再审争议焦点为,案涉《借款合同》解除后王忠诚等三人应否承担剩余贷款的还款责任。对此,本院评析如下:第一,关于案涉《借款合同》解除后的贷款返还责任主体问题。《商品房买卖合同司法解释》第二十五条第二款规定:“商品房买卖合同被确认无效或者被撤销、解除后,商品房担保贷款合同也被解除的、出卖人应当将收取的购房贷款和购房款的本金及利息分别返还担保权人和买受人。”本案中,因越州公司未按照约定期限交付房屋,致使案涉《商品房预售合同》解除,《借款合同》《抵押合同》因合同目的无法实现亦被解除。根据前述规定,应由出卖人越州公司将收取的购房贷款本金及利息返还建行青海分行,王忠诚等三人不负有返还义务。第二,关于案涉《借款合同》中相关格式条款的适用问题。案涉《借款合同》第十九条载明:“贷款人与借款人的借贷关系解除的,借款人应当立即返还其所欠贷款的本金、利息、罚息及实现债权的费用,或委托售房人直接将上述款项归还贷款人。”该条款系建行青海分行为重复使用而提前拟定的格式条款。在《商品房买卖合同司法解释》已经明确规定,商品房买卖合同和商品房担保贷款合同解除后,出卖人将收取的购房贷款的本金及利息直接返还给贷款人而非购房人(借款人)的情况下,建行青海分行拟定该条内容,意味着要求王忠诚等三人在既未取得所购房屋亦未实际占有购房贷款的情况下归还贷款,明显不合理地加重了王忠诚等三人的责任,根据《中华人民共和国合同法》第四十条“……提供格式条款一方免除其责任、加重对方责任、排除对方主要权利的,该条款无效”之规定,该条款对王忠诚等三人不具有拘束力。第三,关于商品房按揭贷款商业模式下各方当事人权利义务关系问题。本案涉及商品房买卖合同和商品房担保贷款合同双重法律关系。从合同内容来看,在商品房买卖合同中,王忠诚等三人支付房款,越州公司交付房屋;在商品房担保贷款合同中,建行青海分行将王忠诚等三人所贷款项直接支付给越州公司,越州公司实际用款。王忠诚等三人并不支配购房贷款,但需偿付贷款本息。如果案涉合同正常履行,王忠诚等三人取得房屋,各方权利义务亦可保持平衡。但本案中,因越州公司不能交付房屋而致使合同解除,导致合同约定的各方权利义务严重失衡。具体表现为:越州公司违约不能交房导致各方合同解除,但却实际占有使用王忠诚等三人支付的首付款及建行青海分行按揭贷款;建行青海分行依据合同约定既享有抵押权,又同时享有对越州公司、王忠诚等三人的债权;王忠诚等三人未取得房屋,却既支付了首付款,又需偿还按揭贷款。若按合同约定的权利义务关系处理,则在王忠诚等三人对合同解除无过错的情况下,仍要求其对剩余贷款承担还款责任,明显不合理地加重了其负担,各方权利义务失衡,有违公平原则。因此,审理案件时,必须充分考虑商品房按揭贷款商业模式下各合同之间的密切联系和各方权利义务关系的平衡问题,避免因强调单个合同的相对性而造成三方权利义务的失衡。综上,建行青海分行请求王忠诚等三人归还剩余贷款并支付利息的请求不能成立,其为本次诉讼产生的律师费亦不应由王忠诚等三人承担。王忠诚等三人的再审请求成立,应予支持。二审判决对此认定有误,本院予以纠正。经本院审判委员会讨论决定,依据《中华人民共和国合同法》第九十七条、第四十条,《最高人民法院关于审理商品房买卖合同纠纷案件适用法律若干问题的解释》第二十五条第二款,《中华人民共和国民事诉讼法》第二百零七条第一款、第一百七十条第一款第二项之规定,判决如下:一、撤销青海省高级人民法院(2018)青民终199号民事判决;二、维持西宁市中级人民法院(2018)青01民初151号民事判决。一审案件受理费336867元、二审案件受理费336867元,共计673734元,由中国建设银行股份有限公司青海省分行负担。1.《最高人民法院关于审理商品房买卖合同纠纷案件适用法律若干问题的解释》(2003年6月1日起施行)第二十五条 以担保贷款为付款方式的商品房买卖合同的当事人一方请求确认商品房买卖合同无效或者撤销、解除合同的,如果担保权人作为有独立请求权第三人提出诉讼请求,应当与商品房担保贷款合同纠纷合并审理;未提出诉讼请求的,仅处理商品房买卖合同纠纷。担保权人就商品房担保贷款合同纠纷另行起诉的,可以与商品房买卖合同纠纷合并审理。商品房买卖合同被确认无效或者被撤销、解除后,商品房担保贷款合同也被解除的、出卖人应当将收受的购房贷款和购房款的本金及利息分别返还担保权人和买受人。2.《最高人民法院关于审理商品房买卖合同纠纷案件适用法律若干问题的解释》(2020年12月23日最高人民法院审判委员会第1823次会议通过)第二十一条 以担保贷款为付款方式的商品房买卖合同的当事人一方请求确认商品房买卖合同无效或者撤销、解除合同的,如果担保权人作为有独立请求权第三人提出诉讼请求,应当与商品房担保贷款合同纠纷合并审理;未提出诉讼请求的,仅处理商品房买卖合同纠纷。担保权人就商品房担保贷款合同纠纷另行起诉的,可以与商品房买卖合同纠纷合并审理。商品房买卖合同被确认无效或者被撤销、解除后,商品房担保贷款合同也被解除的、出卖人应当将收受的购房贷款和购房款的本金及利息分别返还担保权人和买受人。第四十条格式条款具有本法第五十二条和第五十三条规定情形的,或者提供格式条款一方免除其责任、加重对方责任、排除对方主要权利的,该条款无效。第四百九十七条 有下列情形之一的,该格式条款无效:(一)具有本法第一编第六章第三节和本法第五百零六条规定的无效情形;(二)提供格式条款一方不合理地免除或者减轻其责任、加重对方责任、限制对方主要权利;第四百九十八条 对格式条款的理解发生争议的,应当按照通常理解予以解释。对格式条款有两种以上解释的,应当作出不利于提供格式条款一方的解释。格式条款和非格式条款不一致的,应当采用非格式条款。

免责声明:凡本站注明
“来自:XXX(非计支宝)”的新闻稿件和图片作品,系本站转载自其它媒体,转载目的在于信息传递,并不代表本站赞同其观点和对其真实性负责。