“假冒国企”!中建、中铁、中交等公开通报假冒央企名单近300家!
2022-07-14 10:57:50 来源:网络
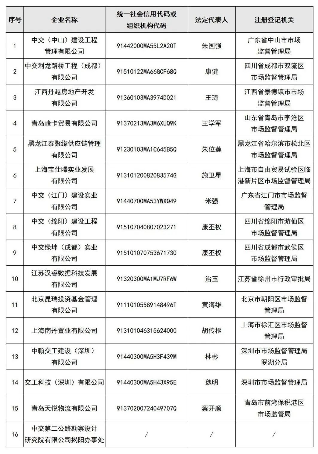
长期以来,有不法分子通过伪造相关材料等方式,将企业注册为我集团下属子公司,以我集团下属子公司名义开展业务。经我集团核实,以下公司及其下设各级子公司均为假冒国企,与我集团无任何隶属或股权关系,也不存在任何投资、合作、业务等关系,其一切行为均与我集团无关。请社会各界提高警惕,注意防范风险,如发现其违法犯罪行为,请尽快到公安机关报案。长期以来,有不法分子通过伪造相关材料等方式,将企业注册为中国交通建设集团有限公司(以下简称我集团)下属子公司,以我集团下属子公司名义对外宣传、承揽业务。经我集团核实,以下公司及其下设各级子公司均与我集团无任何隶属或股权关系,也不存在任何授权、投资、合作、业务等关系,其一切行为均与我集团无关。请社会各界提高警惕,注意防范风险,如发现其违法犯罪行为,请尽快到公安机关报案。日前,几大建筑央企发布公告,披露一大批假冒子公司。具体如下:长期以来,有不法分子通过伪造相关材料等方式,将企业注册为我集团下属子公司,以我集团下属子公司名义开展业务。经我集团核实,以下公司及其下设各级子公司均为假冒国企,与我集团无任何隶属或股权关系,也不存在任何投资、合作、业务等关系,其一切行为均与我集团无关。请社会各界提高警惕,注意防范风险,如发现其违法犯罪行为,请尽快到公安机关报案。长期以来,有不法分子通过伪造相关材料等方式,将企业注册为我集团下属子公司,以我集团下属子公司名义开展业务。经我集团核实,以下公司及其下设各级子公司均为假冒国企,与我集团无任何隶属或股权关系,也不存在任何投资、合作、业务等关系,其一切行为均与我集团无关。请社会各界提高警惕,注意防范风险,如发现其违法犯罪行为,请尽快到公安机关报案。
长期以来,有不法分子通过伪造相关材料等方式,将企业注册为我集团下属子公司,以我集团下属公司名义开展业务。经我集团核实,以下公司及其下设各级子公司均为假冒国企,与我集团无任何隶属或股权关系,也不存在任何投资、合作、业务等关系,其一切行为均与我集团无关。请社会各界提高警惕,注意防范风险,如发现其违法犯罪行为,请尽快到公安机关报案。长期以来,有不法分子通过伪造相关材料等方式,将企业注册为我集团下属子公司,以我集团下属子公司名义开展业务。经我集团核实,以下公司及其下设各级子公司均为假冒国企,与我集团无任何隶属或股权关系,也不存在任何投资、合作、业务等关系,其一切行为均与我集团无关。请社会各界提高警惕,注意防范风险,如发现其违法犯罪行为,请尽快到公安机关报案。长期以来,有不法分子通过伪造相关材料等方式,将企业注册为中国中铁股份有限公司(以下简称中国中铁或股份公司)成员企业下属子、分公司,以中国中铁成员企业下属子、分公司名义开展业务。经股份公司核实,以下公司及其下设各级子、分公司均为假冒国企,与中国中铁无任何隶属和股权关系,也不存在任何投资、合作、业务等关系,其一切行为均与中国中铁成员企业无关。请社会各界提高警惕,注意防范风险,如发现其违法犯罪行为,请尽快到公安机关报案。以下公司及其下设各级子公司均为假冒国企,与中国电建无任何隶属或股权关系,也不存在任何投资、合作、业务等关系,其一切行为均与中国电建无关。请社会各界提高警惕,注意防范风险,如发现其违法犯罪行为,请尽快到公安机关报案。

免责声明:凡本站注明
“来自:XXX(非计支宝)”的新闻稿件和图片作品,系本站转载自其它媒体,转载目的在于信息传递,并不代表本站赞同其观点和对其真实性负责。