目前为止,已有多地发文禁用扣件式钢管悬挑脚手架,要求采用承插型盘扣式钢管脚手架。
上海:全市工程项目应采用承插型盘扣式钢管脚手架。
重庆:全市建设工程禁止使用扣件式钢管悬挑脚手架,原因为整体性差,存在安全隐患。
温州:属于超危大工程和参超危大工程的模板支撑架工程,不得采用扣件式钢管支撑体系,必须选用碗扣式、承插盘扣式等定型化工具式支撑体系。2021年1月1日起推广到所有的模板支撑架工程。
7月14日,苏州市住建局发布《关于加强建筑施工现场模板支架和脚手架工程安全管理的通知》。
一、2020年9月1日起,政府投资的新开工房屋建筑及市政基础设施工程必须使用承插型盘扣式钢管支架。
二、2021年1月1日起,所有新开工的房屋建筑及市政基础设施工程应使用承插型盘扣式钢管支架。
注意:所有类型的支架材料质量必须符合相应规范标准要求,否则一经发现,一律取消该项目申报各类评优评先资格,并停工整改。
通知全文:

市住房城乡建设局关于加强建筑施工现场模板支架和脚手架工程安全管理的通知
苏住建质〔2020〕26号
各市、区住建局(委),苏州工业园区规建委,各有关单位:
为进一步规范我市房屋建筑和市政基础设施工程施工现场模板支架和脚手架安全管理,依据相关法律法规、标准及有关规定,结合我市实际,现将有关事项通知如下:
一、2020年9月1日起,政府投资的新开工房屋建筑及市政基础设施工程必须使用承插型盘扣式钢管支架。
二、2021年1月1日起,所有新开工的房屋建筑及市政基础设施工程应使用承插型盘扣式钢管支架。
三、对因工程类型、结构型式等原因,确属无法使用盘扣式钢管支架的,必须由工程施工单位提出申请、监理单位和建设单位同意,经项目所在地工程安监机构确认后方可使用符合国家和行业规范规定的其他类型支撑体系。
四、所有类型的支架材料质量必须符合相应规范标准要求,否则一经发现,一律取消该项目申报各类评优评先资格,并停工整改。
五、各地住建部门及其工程安全监督机构要加强施工现场模板和脚手架安全检查,对未严格执行本通知规定的,应依法依规进行处罚,并作为不良行为记入企业信用档案。
苏州市住房和城乡建设局
2020年7月13日
温州:高支模禁止使用扣件式钢管脚手架

7月8日,温州市住建局发布通知,全面实施《危险性较大的分部分项工程安全管理规定》。危大工程应符合以下规定:
上海要求采用盘扣架,重庆禁止使用扣件式钢管悬挑脚手架!

实施范围为:
外环线以内,10000平方米及以上的房屋建筑施工项目;
申报创建市级文明工地的房屋建筑施工项目;
施工作业点距离住宅、医院、学校等敏感建筑物15米及以内的房屋建筑施工项目。

在重庆市最新发布的《重庆市建设领域禁止、限制使用落后技术通告(2019年版)》,也对扣件式钢管脚手架的使用作了限制。
具体来讲,根据《通告规定》,扣件式钢管悬挑脚手架严禁用于全市建设工程,理由是整体性差,存在安全隐患,建议采用符合标准要求的其他脚手架,如全钢爬架等。此外,通告还对扣件重量作了具体要求:
1.自重<13.2N/个的直角型全铸铁扣件;
2.自重<14.6N/个的旋转型全铸铁扣件;
3.自重<18.4N/个对接型全铸铁扣件
对不符合这些要求的扣件,将禁止用于全市建设工程。
通告规定,对违反《技术通告》的工程建设项目,设计审查不予通过,并不得颁发施工许可证。

重庆市住房和城乡建设委员会
关于发布《重庆市建设领域禁止、限制使用落后技术通告(2019年版)》的通知
各区县(自治县)住房城乡建委,两江新区、经开区、高新区、万盛经开区、双桥经开区建设管理局,有关单位:
为适应行业高质量发展需要,进一步推动新技术工程应用,促进行业技术创新和转型升级发展,提高行业建设技术、工程质量和安全生产水平,根据《建设领域推广应用新技术管理规定》(建设部令第109号)和《重庆市建设领域推广应用新技术管理办法》(渝建发〔2010〕65号),编制形成了《重庆市建设领域禁止、限制使用落后技术通告(2019年版)》(以下简称《技术通告》),现予以发布,并将有关要求通知如下:
一、本市行政区域内新建、改建、扩建工程建设项目必须严格执行《技术通告》的各项规定,不得使用或超范围使用《技术通告》中所列落后技术、工艺和产品。对违反《技术通告》的工程建设项目,设计审查不予通过,并不得颁发施工许可证。
二、各区县住房城乡建委、有关单位应加强《技术通告》的宣贯、实施及监管,采取有效措施,按要求禁止或限制使用《技术通告》中所列落后技术、工艺和产品;积极推广、扶持和发展相关替代技术、工艺和产品,提高新技术推广应用实施能力。
三、在工程建设项目使用或超范围使用《技术通告》所列落后技术、工艺和产品的,按相关法规予以处罚。《技术通告》未列入的技术、工艺和产品,国家和我市法律法规、政策、标准规定禁止或限制使用的,按相关法律法规、政策、标准规定执行。
四、原《重庆市建设领域禁止、限制使用落后技术通告》第一号至第八号自本《技术通告》实施之日起废止。
实施中的有关问题请与市住房城乡建委科技外事处或市建设技术发展中心联系。
联系方式:
市住房城乡建委科技外事处 沈李智,
电话:023-63862949
市建设技术发展中心 王永合,
电话:023-63867674
附件:重庆市建设领域禁止、限制使用落后技术通告(2019 年版)
重庆市住房和城乡建设委员会


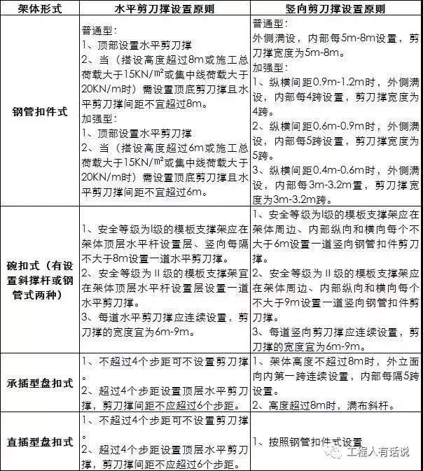
目前工地常用的四种脚手架形式分别为扣件式、碗扣式、承插性盘扣式、直插型盘扣式,他们各自有何特点呢?以下是对其技术要点的总结对比,供大家参考。
一
四种模板支架形式及参考规范




二
四种形式架体技术要点进行对比




